The Beginning
新就业大学生等青年群体租赁住房保障业务办事指南2023版修订说明
为进一步提升“五年五折租房”政策实效,积极回应申请对象关注问题,结合政策实施以来的相关情况,对2021年发布的《新就业大学生等青年群体租赁住房保障业务办事指南》进行了修改调整。
一、主要修改内容
(一)保障资格申请14项,其中和政策微调有关的2项,包含首次申请时限要求微调,及相应的首次申请年龄调整;细化9项,包含首次就业时间取值、应届毕业生医社保次数取值、填报指引、户口本要求、劳动关系情形、实际工作地材料要求、异议申请、重新资格申请情形等;补充1项,即明确申请人对申请材料负责;修改2项,包含海沧、自贸受理方式调整,和实际工作地范本修改。
(二)实物配租申请2项,包含申请对象界定,和海沧、自贸受理方式调整。
(三)租金补贴申请9项,其中修订5项,包含申请对象界定,受理申请时间,集中审核时间、结果和批次公示,租金补贴发放和海沧、自贸受理方式调整等;细化2项,包含租赁材料要求、接续申请关联提醒;补充2项,包含补贴发放时间提醒、单次补贴保障时间计算方式。
拥有帝国一切,皆有可能。欢迎访问phome.net
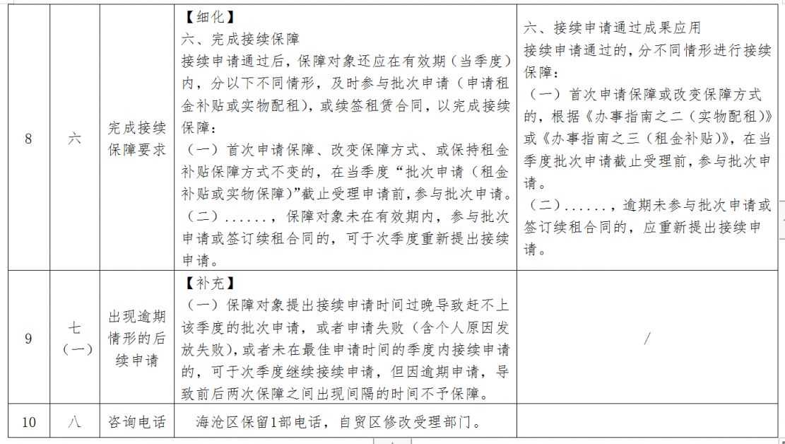
(四)接续申请10项,其中修订4项,包含申请对象界定,提出申请情形,申请条件和海沧、自贸受理方式调整等;细化4项,包含受理申请时间、接续申请分类提交要求、接续申请结果查询、完成接续保障要求;补充2项,包含接续申请时限要求、出现逾期情形的后续申请等。
二、修改内容前后对比明细表(表1-4)
| Empire CMS,phome.net |
拥有帝国一切,皆有可能。欢迎访问phome.net
THE END
