The Beginning
近两周,经过市、县区(开发区)教育部门牵头卫健委、市场监管等多部门紧张有序的评估,共验收校外培训机构632家,验收合格574家(含第一、二批公布的358家),有需要的家长可放心选择。
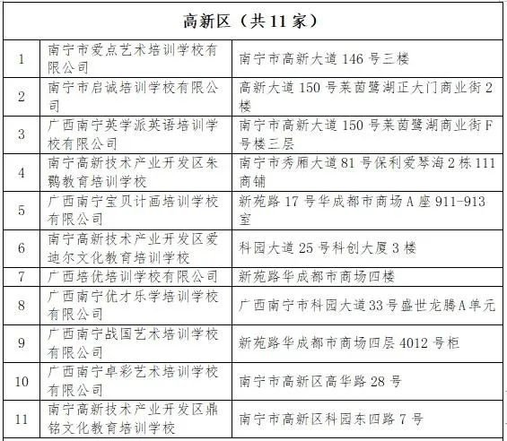
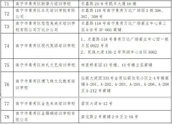
本批次新增216家验收合格校外培训机构名单公布如下:
拥有帝国一切,皆有可能。欢迎访问phome.net
未通过检查评估合格的校外培训机构不得恢复线下培训,若擅自开展线下培训将按相关法律法规依法处理。
监督举报电话
市教育局:0771-5500803
横县教育局:0771-7225389
宾阳县教育局:0771-8222035
上林县教育局:0771-5225609
马山县教育局:0771-6819785
隆安县教育局:0771-6526006
兴宁区教育局:0771-3290957
江南区教育局:0771-4306376
青秀区教育局:0771-5826386
西乡塘区教育局:0771-2834974
邕宁区教育局:0771-5448529
良庆区教育局:0771-4505255
武鸣区教育局:0771-6222178
高新经济技术开发区教育局:0771-5816646
南宁市经济技术开发区教育局:0771-4950793
广西-东盟经济技术开发区教育局:0771-6301354
关于校外培训的这些事,家长朋友、校外培训机构的举办者和从业人员请谨记!
THE END




