The Beginning
2022年重庆璧山区征地补偿方案
一、征收范围及土地现状
拟征收璧城街道双龙社区四居民小组等3个街道(镇)12个社区(村)25个居(村)民小组(村集体)集体土地63.3858公顷,其中:农用地56.9038公顷、建设用地6.4820公顷(具体征收范围以勘测定界图为准)。
二、征收目的
土地征收后,拟用于建设市郊铁路璧山至铜梁线建设项目。
三、补偿方式和标准
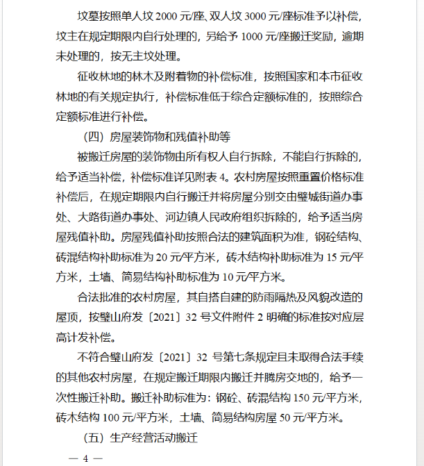
具体详见下图:








附表:
拥有帝国一切,皆有可能。欢迎访问phome.net
拥有帝国一切,皆有可能。欢迎访问phome.net
6.临时安置费标准
