The Beginning
2022武汉洪山区对口划片一览表
一、对口入学要求
对口入学指根据房产证上的地址对口安排入学学校,统筹入学指根据学校学位情况、居住地址等因素就近安排入学学校,不保证对口。
1.对口入学:
①具有洪山区户籍适龄儿童,其父母(或其他法定监护人)房产证地址与户籍地址一致;
②房屋被拆迁的原户籍为洪山区的适龄儿童(征收之时可一次性选择6年内继续在原户籍所在地按照原招生办法入学);被拆迁后迁入户籍地为洪山区的适龄儿童。
拥有帝国一切,皆有可能。欢迎访问phome.net
2.统筹安排入学:
①父母(或其他法定监护人)持有居住地址为洪山区的《武汉市居住证》,并持有与居住证地址一致的房产证的适龄儿童;
②仅本人户籍在洪山区的适龄儿童;
③父母(或其他法定监护人)持有居住证地址为洪山区的《武汉市居住证》的港澳台适龄儿童;
④父母(或其他法定监护人)符合“大学生落户”政策户籍迁入洪山区的适龄儿童;
⑤父母(或其他法定监护人)持有居住证地址为洪山区的《武汉市居住证》的随迁适龄儿童。
⑥符合洪山区对口入学条件,但未在规定时间内完成网报的适龄儿童将纳入统筹安排入学范围。
| Empire CMS,phome.net |
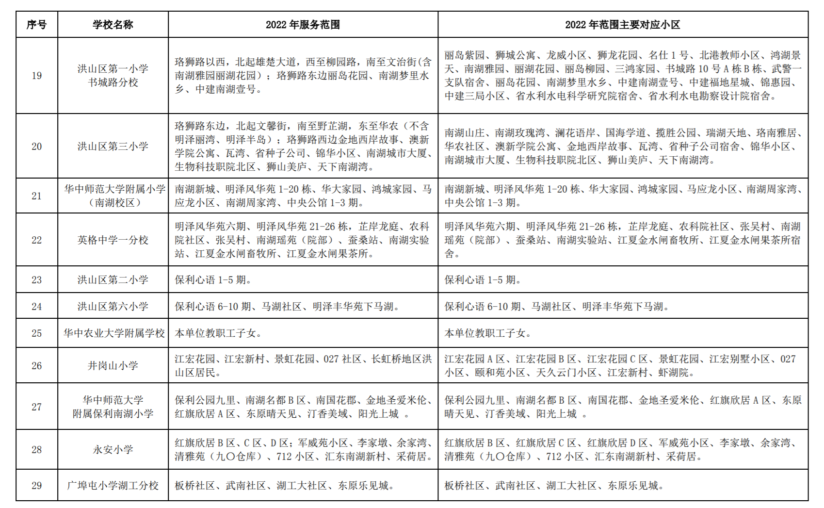
二、对口划片一览表






三、武汉学区对口专题查询入口
武汉市各区查询学区划分入口:点击查询

使用方法:进入学区专题查询入口,选择想要查询的区“洪山区”,然后选择想要查询的学龄段“小学”或者是“初中”,选好了之后即会显示该区的学校划分范围。
THE END
