首页
>
百科
>
地方特产
2022西安碑林区入学日程安排是什么 西安碑林区小学开学时间
来源:
更新时间:2022-06-23 21:14:32
The Beginning
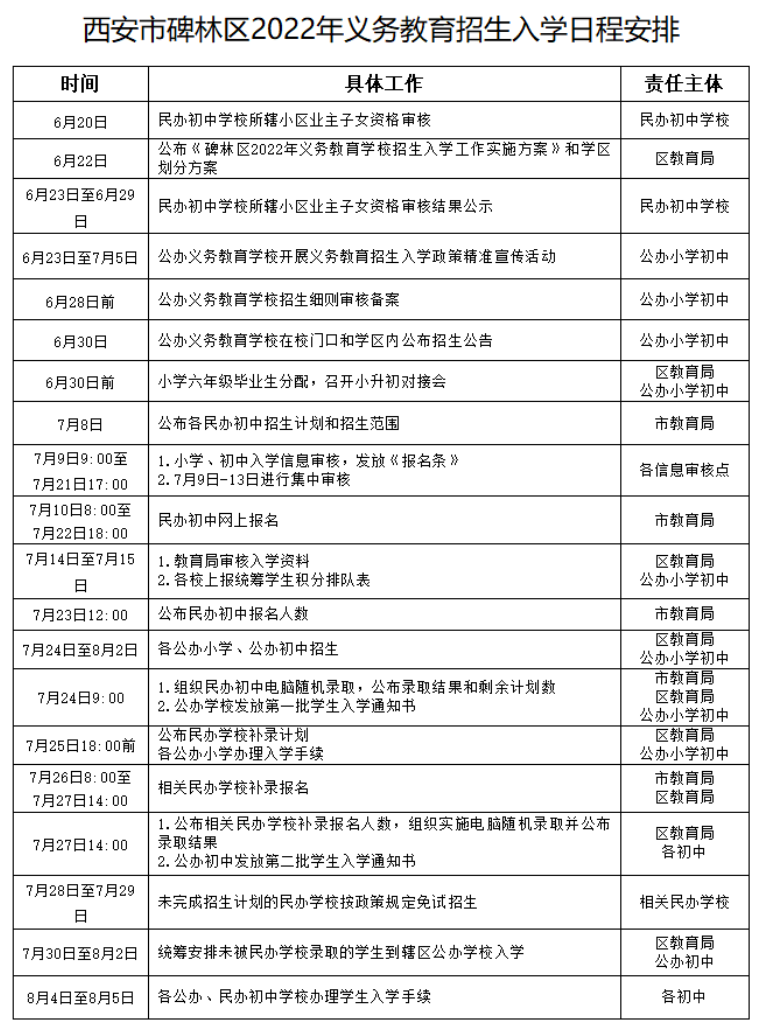
2022西安碑林区入学日程安排表:
THE END
TAG:
碑林
西安
日程
安排表
responsive
猜你喜欢
内蒙古牛肉干的做法 内蒙古牛肉干的做法大全
2026-01-25
中国有嘻哈有几季(中国有嘻哈几季冠军)
2026-01-20
手撕茄子的营养价值 手撕茄子的做法大全家常
2026-01-13
榆叶梅价格 榆叶梅的价格
2026-01-08
蒸鱼干的做法(豆豉蒸鱼干的做法)
2026-01-04
相关文章
2022西安新城区入学日程安排表(西安市2021年小学入学报
西安鄠邑区小学招生对象 西安市鄠邑区小学招生
西安鄠邑区幼升小怎么审核信息(鄠邑区幼升小需要什么材
西安鄠邑初中如何进行信息审核
2022暑假从西安来重庆旅游要核酸证明吗?
2022北京高考征集志愿时间+填报数量(北京征集志愿时间
西安阎良集体户口孩子怎么上学(西安集体户口孩子上学怎
2022西安未央区民办学校能线下报名吗 西安未央区民办
2022西安雁塔区幼升小信息审核指南 西安幼升小信息审
2022西安雁塔区小升初招生对象是什么(2020年雁塔区小升