首页 > 百科 > 地方特产

西安鄠邑区公租房管理中心电话(西安市鄠邑区廉租房怎么申请)

来源: 更新时间:2022-06-28 17:26:00
The Beginning

  西安鄠邑区租赁型保障住房申请业务咨询电话:029-81460680。

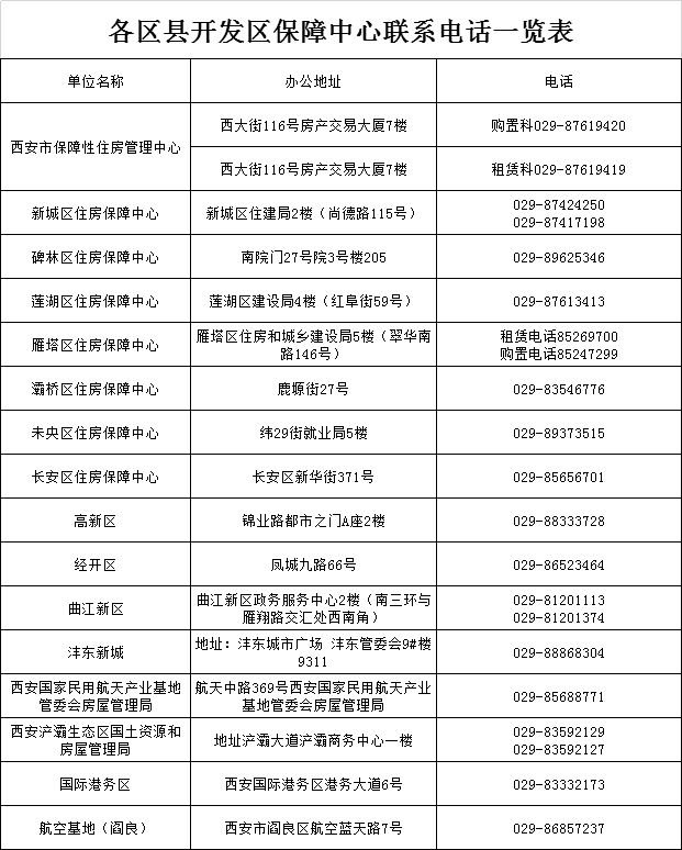
  西安各区县保障性住房中心联系电话

  

拥有帝国一切,皆有可能。欢迎访问phome.net

  温馨提示:

  目前,西安申请公租房需要纸质材料,建议申请人线下办理,网上平台填写资料后,仍需前往社区申请!

  一、申请对象及办理地点

  1、本市申请人前往户籍所在地社区申请

  2、非西安户籍家庭及人员前往居住证所在地社区申请

  3、本市五区二县户籍人员前往工作单位所在地社区申请

THE END

TAG:西安  户籍  社区  所在地  申请人  

猜你喜欢

相关文章