首页 > 百科 > 地方特产

2022年厦门一中海沧校区录取结果查询(2022年厦门一中海沧校区录取结果查询怎么样)

来源: 更新时间:2022-07-29 13:09:00
The Beginning

  厦门一中海沧校区

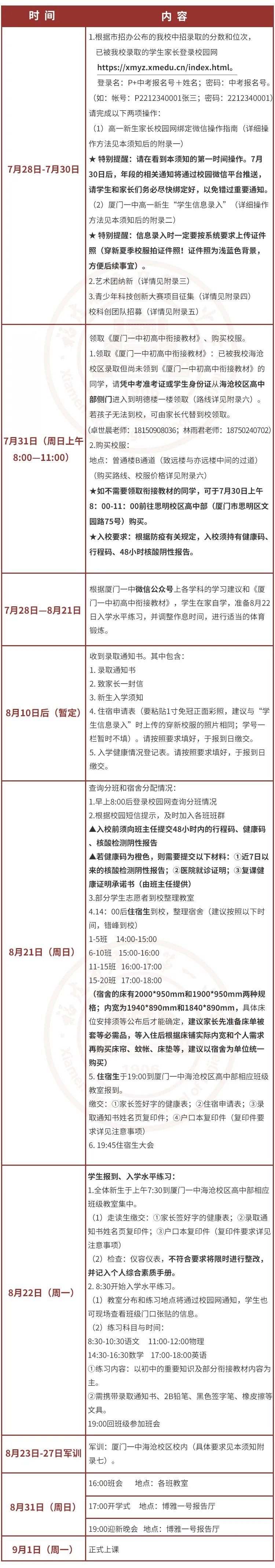
  1.根据市招办公布的我校中招录取的分数和位次,已被我校录取的学生家长登录厦门一中校园网

  2022厦门一中海沧校区录取分数线:

  面向全市最低投档分728分,最低位次为全市3068位。

  点击阅读:

  登录名:P+中考报名号+姓名;密码:中考报名号。(如:帐号:P2212340001张三;密码:2212340001)。

  暑假活动安排表

THE END

TAG:厦门  位次  名号  校区  我校  

猜你喜欢

相关文章