The Beginning
烟台电子社保卡线上申领指南
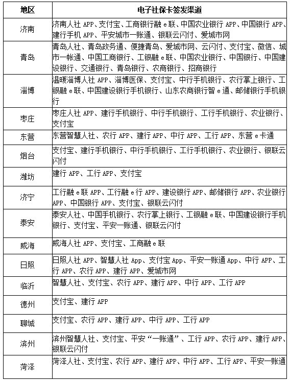
电子社保卡申领渠道
山东省16市参保人可以通过人社部门自建APP、当地政府APP、各社保卡合作银行APP、支付宝等37个渠道APP签领电子社保卡。
拥有帝国一切,皆有可能。欢迎访问phome.net
省本级持卡人可通过“山东人社服务”、支付宝APP、国有四大银行APP等10种渠道,申领本人专属的电子社保卡。
“山东人社服务”APP申领步骤:
第一步
登录APP。打开“山东人社服务”APP,按照提示首先进行登录(三种模式登录:电子社保卡登录、山东省统一政务服务门户账号登录、山东省省直社保个人网上服务系统用户登录),假如选择“山东省省直社保个人网上服务系统用户登录”(已在人社厅官网个人网办大厅进行过注册),输入身份证号码和密码。
第二步
实名、实卡认证。点击“电子社保卡”,勾选“阅读并同意《电子社保卡用户协议》”。
第三步
实人认证。勾选“阅读并同意《人脸识别认证服务须知》”按照提示进行“人脸识别”。
第四步
设置密码。在指定位置输入密码,成功申领电子社保卡。
THE END
