首页 > 百科 > 地方特产

上海普陀区公租房申请材料(上海普陀区公租房申请材料清单)

来源: 更新时间:2022-10-28 12:59:22
The Beginning

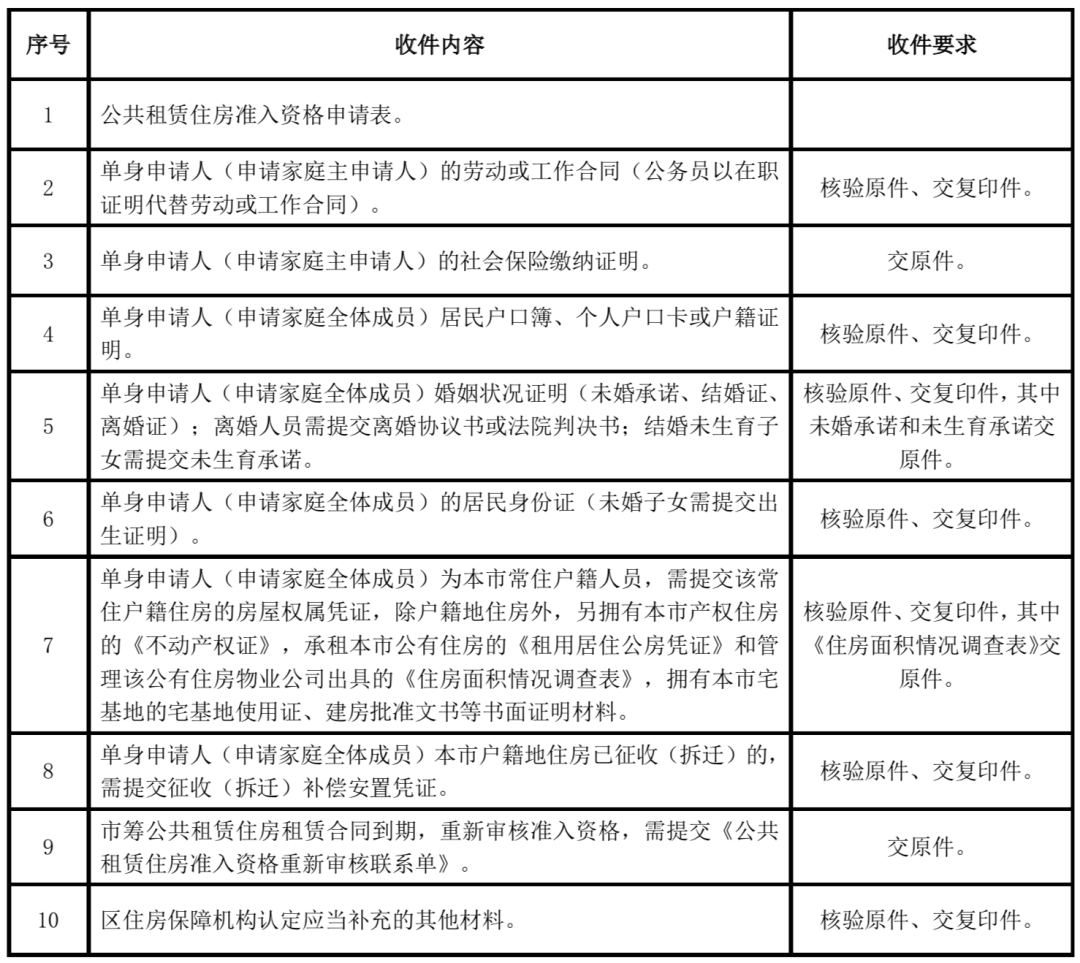
  本市户籍申请材料清单

  单身申请人(申请家庭)应当如实填报申请表,作出书面诚信承诺,并提交以下申请材料(须核验原件):

拥有帝国一切,皆有可能。欢迎访问phome.net

  

  (注:以上材料清单适用于单身申请人或申请家庭主申请人为本市户籍的申请对象)

  ps:本文图文信息源于普陀公租房官方微信——荣和公租房。

  

THE END

TAG:申请人  户籍  清单  申请材料  普陀  

猜你喜欢

相关文章